为了全力支持新型冠状病毒疫情防控工作,坚决响应各地区部门的号召,团结一致地打赢这场疫情防控狙击战。
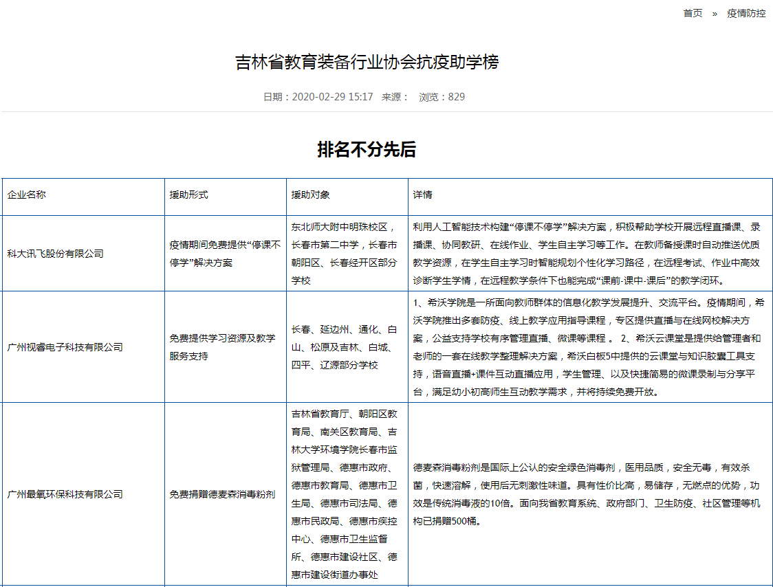
2月29日,广州最氧环保科技有限公司长春分公司(以下简称:德麦森)积极响应吉林省教育装备行业协会的“守望相助,共克时艰”号召,参与了支持新冠肺炎疫情防控工作爱心捐赠活动。

当我们知道疫情后,第一时间联系到相关部门进行沟通,主动参与到疫情防控自愿爱心捐赠活动中,以实际行动支援疫情防控工作。这既表达了我们对疫情防控工作的坚定支持,也体现了众志成城战胜疫情的坚定决心,希望用我们的行动能影响更多的人参与到这个活动中来。


德麦森秉承着“绿色、环保”的理念,为社会广大用户提供健康、安全的产品和服务。新冠疫情之际,无论是个人还是单位均需要定期消毒,特此为教育、政府、医疗相关单位作一分助力。爱心无价,真心无声,疫情不结束,我们捐赠不停止。相信在全国人民众志成城抵抗疫情之下,不用多久我们就能打赢这场疫情狙击战,让病毒在阳光下消失。

绿色低碳新材料 助力新质生产力--德麦森联合承办杭州市建筑装修行业合作沙龙
2024-09-19