全国加盟热线:400-1686-022

当前位置:首页 > 资讯中心 > 装修知识

科普:无机涂料是什么?与有机涂料有何区别?

提及墙面装修材料,很多人第一反应是乳胶漆、壁纸等,因为这两种材料色彩丰富、施工便捷、价格实惠,一直被广泛使用。

国家室内空气检测部门曾做过相关统计,新居装修90%以上有害气体严重超标,8对夫妻中就有一对遭遇生育困境,装修污染更是会导致儿童白血病发病率上升,究其原因,是家装材料的有害物质污染严重超标,因此选对墙面装饰材料,成为解决这一问题的重中之重。

在这种情况下,无机涂料开始走进大众视野,又因其环保性、安全性,逐渐地成为了装修的第一选择。

29.jpg

无机涂料是什么?

所谓无机,化学上原指无生命的物质,是跟非生物体有关或从非生物体而来的物质;有机物则是由有生命的动物和植物产生。

现通常指化合物中不含碳原子的,有机物则是含碳原子的(但不包括一氧化碳、二氧化碳和以碳酸根结尾的物质)。

那无机涂料则是一种以无机材料为主要成膜物质的涂料,是全无机矿物涂料的简称。就像德麦森无机涂料,是以天然生物基贝壳、植物、矿物为原料制作而成,原材天然,绿色环保

28.jpg

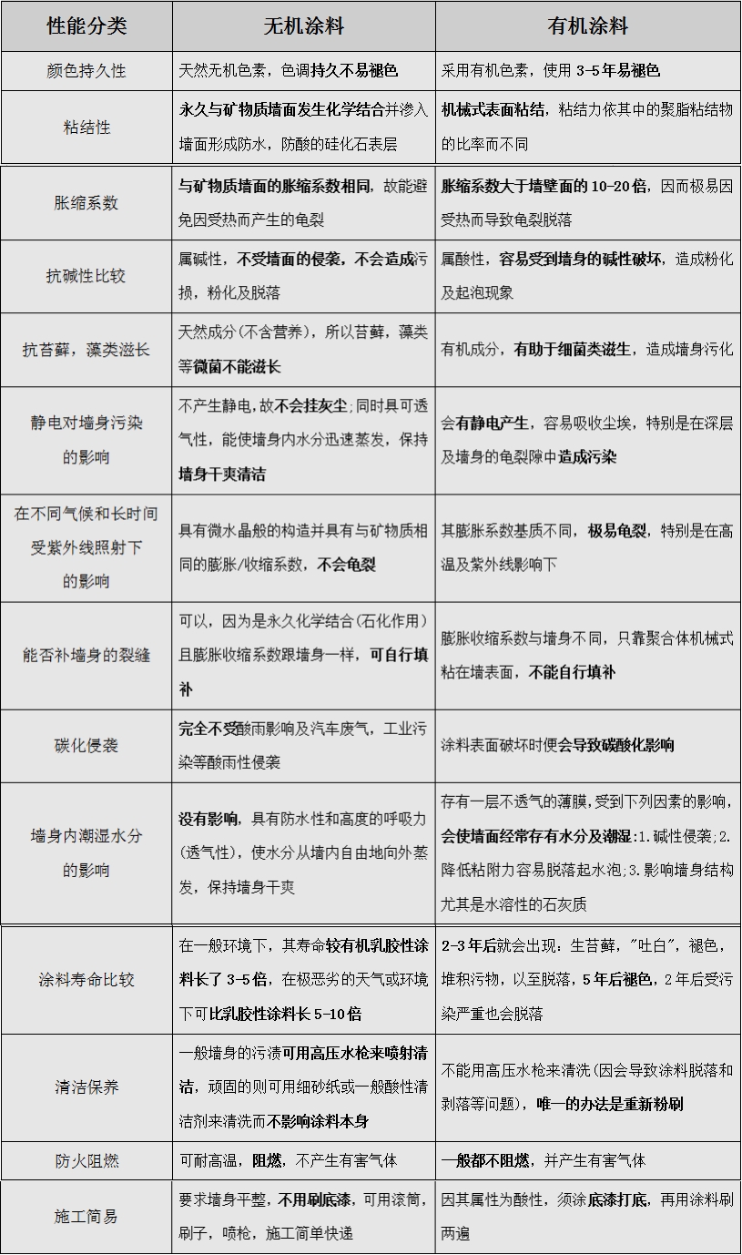
【与有机涂料的区别】


原料成分不同

★无机涂料是以无机材料为主要成膜物质的涂料,全称是全无机矿物涂料,产品成分天然对环境无污染,使用寿命长,防腐性能达到国际先进水平,是符合环保要求的高科技换代产品,比如德麦森的无机涂料,就是以贝壳为原材料,纯天然原材。

★有机涂料是从有机物中提取其中的化合物为主要原料,比如合成树脂、合成乳胶、有机颜料及其它辅料,以高分子化合物为主要成膜物质所组成的涂料,最具代表性的就是我们现在所熟知的乳胶漆。

对比.jpg

家居装修中,不管选择有机涂料还是无机涂料,除了追求美观好看外,安全环保都是第一要素,根据自己的需求去选择不同的产品去做不同的搭配,从而达到自己的综合要求,家装得满意,住得也更舒适。

  • 森净-旧墙翻新 抗菌 防霉涂料
  • 乐净-耐脏污
  • 坚墙伴侣
  • 海净-无机干粉防火涂料

返回顶部